Til hovedinnhold
Norsk English

Feil og avbruddsstatistikk i kraftsystemet og FASIT

SINTEF Energi har gjennomgående kompetanse på definisjoner knyttet til feil og avbrudd i kraftsystemet, analyser av feil og avbrudd, bruk av feil- og avbruddsstatistikk i sårbarhetsanalyser, leveringspålitelighetsanalyser og analyser av samfunnsøkonomiske kostnader, og kravspesifikasjonen for FASIT.

Kontaktperson

FASIT er det norske, standardiserte systemet for registrering og rapportering av feil og avbrudd i hele det norske kraftsystemet, og gir løpende oppdateringer om feil på anleggsdeler i kraftsystemet og avbrudd for sluttbrukere. 

FASIT er et unikt system, og brukes av alle nettselskaper, kraftprodusenter med anlegg tilknyttet regional- eller transmisjons-nettet, store sluttbrukere, Statnett og Reguleringsmyndigheten for energi (RME).

FASIT er utviklet av, og videreutvikles av, SINTEF Energi i samarbeid med Fornybar Norge, RME, Statnett (systemansvarlig) og nettselskaper (konsesjonærer). FASIT er basert på internasjonale standarder (som IEC og IEEE) knyttet til feil og avbrudd, og er kontinuerlig videreutviklet for å tilfredsstille de til enhver tid gjeldende forskrifter. 

Nye tider, nye krav

Strømforsyningen i Norge har i dag en tilgjengelighet (leveringspålitelighet) på 99,98 %. Det betyr at vi i gjennomsnitt har avbrudd i strømforsyningen i 2–3 timer pr. år. Grunnlaget for dette tallet kommer fra FASIT.

Kraftsystemet i dag er vesentlig mer komplekst enn da FASIT ble lansert i 1995. I tillegg vil elektrifisering, digitalisering, klimaendringer og geopolitiske spenninger stille stadig nye krav til både drift og utvikling av kraftsystemet og til beredskap. Det gir også nye behov knyttet til å registrere og rapportere feil- og avbruddsdata. Det er fire områder som trenger spesiell oppmerksomhet:

  1. Elektrifisering og sektorkobling gir flere avhengigheter og nye typer feilkilder, som f.eks. kraftelektronikkomformere, elektrisk transport, ladestasjoner og batterier i kraftnettet.
  2. Digitalisering og automatisering krever integrasjon med nye datakilder og systemer, som f.eks. avanserte driftssentralsystemer og tilstandsestimering.
  3. Klimaendringer gir hyppigere og mer alvorlige hendelser, fra ekstremvær til sårbarhet i infrastrukturen.
  4. Nye trusler og sårbarheter gir behov for å registrere nye typer data og gjør at beredskap og sikkerhet må få større plass i statistikken.

Dersom vi skal kunne møte nye behov som følge av elektrifisering og digitalisering og nye typer trusler og sårbarheter, må FASIT utvikles videre og bidra til at vi også i årene fremover kan stole på strømforsyningen som samfunnets ryggrad. 

FASIT i dag

Gjennom tre tiår er FASIT utviklet i takt med kraftsystemet, reguleringen og den teknologiske utviklingen. Dette har ført til at FASIT i dag er mer enn et registrerings- og rapporteringssystem; det er blitt et informasjonssystem som er en sentral del av kraftsystemets styrings- og kontrollmekanismer. «Nye FASIT», med FASIThub og PQ Portal, har automatisert utveksling av informasjon mellom konsesjonærer (nettselskap), FASIT rapporter sendes inn kontinuerlig, og systemet er tettere integrert med RMEs nettportal.

FASIT dekker alle spenningsnivåer i kraftsystemet, og omfatter felles terminologi og definisjoner, strukturering og klassifisering av data, veiledning for registrering, og kravspesifikasjon for programvare. 

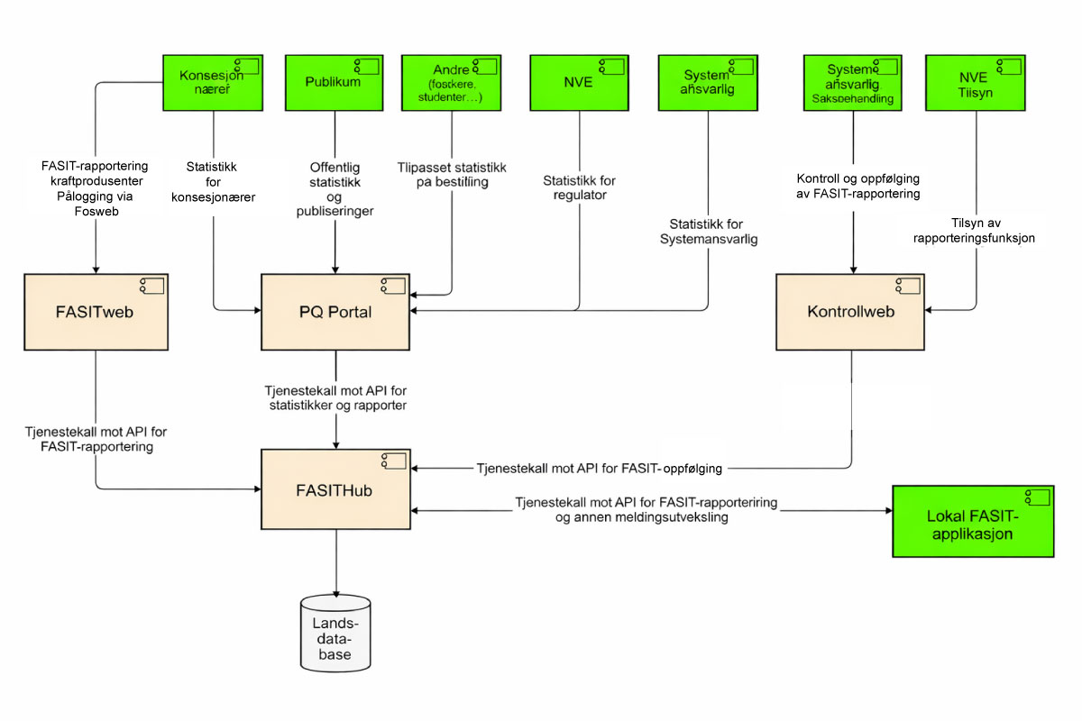
Det finnes i dag fire leverandører som tilbyr godkjent FASIT programvare for bruk hos nettselskaper og som har lisensavtale med Fornybar Norge. FASIT infrastruktur og målgrupper er vist i figur 1:

oversiktskart over FASITs infrastruktur og målgrupper
Figur 1: FASITs infrastruktur og målgrupper. Kilde: Statnett

Figur 1 viser de ulike verktøyene som inngår i FASIT-arbeidet (fra 2019):  

  • Lokal FASIT programvare hos nettselskapene (kalt «konsesjonærer» i figuren) for registrering og rapportering
  • FASITweb for kraftprodusenter og (store) sluttbrukere
  • FASIThub for innsamling og utveksling av data
  • Kontrollweb (systemansvarlig/Statnett)
  • PQ Portal som gir innsyn i leveringspålitelighet basert på data registrert i FASIT.
  • RMEs avbruddsstatistikk basert på data registrert i FASIT.

Databasen i PQ Portal oppdateres fortløpende etter hvert som nye FASIT-rapporter sendes inn. Med disse verktøyene ligger det godt til rette for standardisert registrering med høy kvalitet. Dette viser at FASIT ikke bare gir oss et tilbakeblikk, men også er en plattform som kan møte fremtidens krav til forsyningssikkerhet, nettdrift og nettutvikling. 

Andre relaterte ekspertiser: 

 

Les mer: FASIT: 30 år med data om feil og avbrudd for hele det norske kraftsystemet  historie 

Hva kan FASIT brukes til?

Formålet med FASIT er å fremskaffe informasjon om leveringspåliteligheten i det norske kraftsystemet. I dette ligger det både informasjon om historisk leveringspålitelighet og informasjon for å estimere fremtidig forventet leveringspålitelighet. FASIT gir informasjon om driftsforstyrrelser og planlagte utkoblinger, feil, feilårsaker og konsekvenser, og er systemet for å beregne kostnader ved ikke levert energi (KILE). Gjennom FASIT er det mulig å hente ut:

  • Felles nasjonal statistikk som gir regulator og bransje oversikt over leveringspålitelighet.
  • Standardiserte metoder for beregning av ILE og KILE, noe som er avgjørende for inntektsrammereguleringen av nettselskapene.
  • Feilstatistikk som inngangsdata til leveringspålitelighetsanalyser og bedre beslutningsgrunnlag for vedlikehold, reinvesteringer og beredskap.

Disse dataene kan vi bruke videre til å analysere forsyningssikkerhet for elektrisk kraft, samfunnsøkonomiske kostnader av avbrudd, sårbarheter, og til andre analyser der informasjon om feil og avbrudd har betydning. 

Unikt system internasjonalt

FASIT er et unikt system i internasjonal sammenheng: Vi kjenner ikke til at noen andre land har et system som dekker hele kraftsystemet, fra lavspenning til transmisjon, for både feil på anleggsdeler og avbrudd for sluttbrukere, med samme grad av standardisering, og med myndighetskrav om rapportering.

Hos de europeiske systemoperatørene (ENTSO-E) pågår et arbeid for å implementere sannsynlighetsbasert risikoanalyse («probabilistic risk assessment»), som skal benyttes i koordinerte analyser av driftssikkerhet. For å kunne innføre slike metoder, ble det identifisert et behov for å etablere felles definisjoner og prinsipper for å samle inn data om feil og driftsforstyrrelser. De norske definisjonene knyttet til feil og avbrudd i kraftsystemet er i en tidligere versjon benyttet som underlag for dette i ENTSO-E sine retningslinjer «Grid Disturbance Definitions for the Power System above 100 kV» [1] . Hensikten er at disse retningslinjene skal danne basis for en felles driftsforstyrrelsesstatistikk i Europa.

Norge har i dag en leveringspålitelighet på ca. 99,98 %. FASIT har vært en viktig del av grunnlaget for dette gjennom å gi oss informasjon om feil og feilårsaker på den ene siden og om KILE på den andre siden, noe som har gjort at vi har fått kontinuerlige forbedringer i kraftsystemet. 

Ekstraordinære hendelser og sårbarhet

FASIT har også vært avgjørende i analyser og rapportering av ekstraordinære hendelser. Systemet har dokumentert alt fra ising på linjer og trafobranner til store “blackouts”. Dataene har vært brukt i SINTEF til sårbarhetsanalyser og i forskning knyttet til metoder for å avdekke sårbarheter, og i utvikling av metodikk for å analysere samfunnsøkonomiske kostnader. 

Selv om FASIT ikke kan forhindre hendelser i kraftnettet direkte, kan vi bruke kunnskapen systemet gir om årsaker, type feil, sårbarheter og konsekvenser til å være i forkant av fremtidige hendelser ved å øke motstandsdyktigheten i kraftsystemet og dermed kanskje unngå eller begrense omfanget av uønskede hendelser.

SINTEFs forskning og kompetanse

SINTEF Energi utviklet FASIT-systemet gjennom prosjektet «Feil- og avbruddsstatistikk» i perioden 1993–1995 i samarbeid med Fornybar Norge, RME, Statnett og nettselskaper. Fra FASIT ble introdusert første gang i 1995, har SINTEF Energi kontinuerlig videreutviklet kravspesifikasjonen for FASIT i tråd med endringer i forskrifter, teknologi og andre behov i bransjen. Vår kompetanse knyttet til FASIT omfatter:

  • Definisjoner knyttet til feil og avbrudd
  • Prinsipper og standarder for registrering av feil og avbrudd
  • Standardisert metode for beregning av ikke levert energi
  • Prinsipper og kostnadsfunksjoner for beregning av kostnader ved ikke levert energi (KILE)
  • Veiledning i registrering av feil og avbrudd, inkl. kurs
  • Kurs i registrering og bruk av feil- og avbruddsdata
  • Analyser av feil og avbrudd og utarbeidelse av statistikker
  • Videreutvikling av FASIT kravspesifikasjon
  • Kvalitetssikring av FASIT programvare.

Relaterte forskningsprosjekter: 

Fotnoter

[1] ENTSO-E valgte å basere seg på den nordiske og baltiske retningslinjer for driftsforstyrrelsesstatistikk, der de norske definisjonene er benyttet.

Utforsk fagområdene