Til hovedinnhold
Norsk English

BIOSECURE

The BIOSECURE project is a strategic internal investment, or pre-project. Our overarching long-term objective is to develop a software solution for advanced real-time decision making in order to improve biosecurity management, operational efficiency, reliability and safety in the aquaculture industry.

The emergence and transmission of infectious diseases is a serious problem for aquaculture operations and often associated with severe impacts on fish welfare and profitability. There are differences in how different diseases become spread and dispersed but there is overall evidence that effective farm-level and regional biosecurity measures can provide a strong line of defense against the emergence and spread of disease. One way of minimizing the unintended spread of pathogens is to prevent the movement of contaminated infrastructure (farming equipment, vessels, repair and maintenance equipment, etc.) within and between leases, farms and farming regions. Tracing and managing the location and maintenance of farming infrastructure requires an effective system for collecting relevant information. Ideally, for biosecurity management purposes such a system should be standardized among the industry. Presently, there is no standardized farm-operated system in Norway that adequately captures the timing, origin, destinations, and maintenance history of infrastructure movements at the level of individual farms and service operators. Yet, such information would be valuable for tracing the origin of disease incursions and to develop prediction and preparedness measures to prevent them in the future.

The BIOSECURE project aims to:

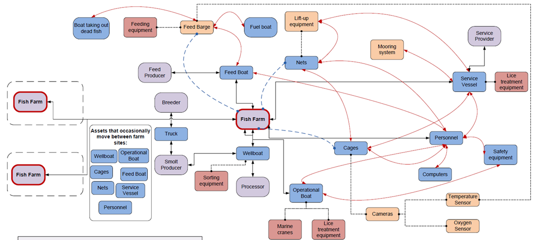
  • Develop a conceptual network model of the salmon aquaculture industry that comprises all infrastructure ranging from fixed farm installations to any movable equipment items that come into contact with farm water (Fig. 1 shows a draft version);
  • Characterize the nodes and vectors within this network and the ways in which pathogens could be transmitted in the absence of effective maintenance;
  • Characterize the data and information that needs to be collected and stored for each node and vector to provide a standardized and meaningful resource for effective farm- and company- level biosecurity and asset management for salmon aquaculture

Our overarching long-term objective is to develop a software solution for advanced real-time decision making in order to improve biosecurity management, operational efficiency, reliability and safety in the aquaculture industry. The solution will integrate real-time location control of equipment and resources as well as the state of equipment and resources (availability, maintenance plans, etc.) at farm locations and utilize this information to optimize the overall operations planning.

For further information contact:

Dr. Maitri Thakur (ph: +47 45792572; email: )

Dr. Oliver Floerl (ph: +47 93005345; email: )

Nøkkelinfo

Prosjektvarighet

2013 - 2013